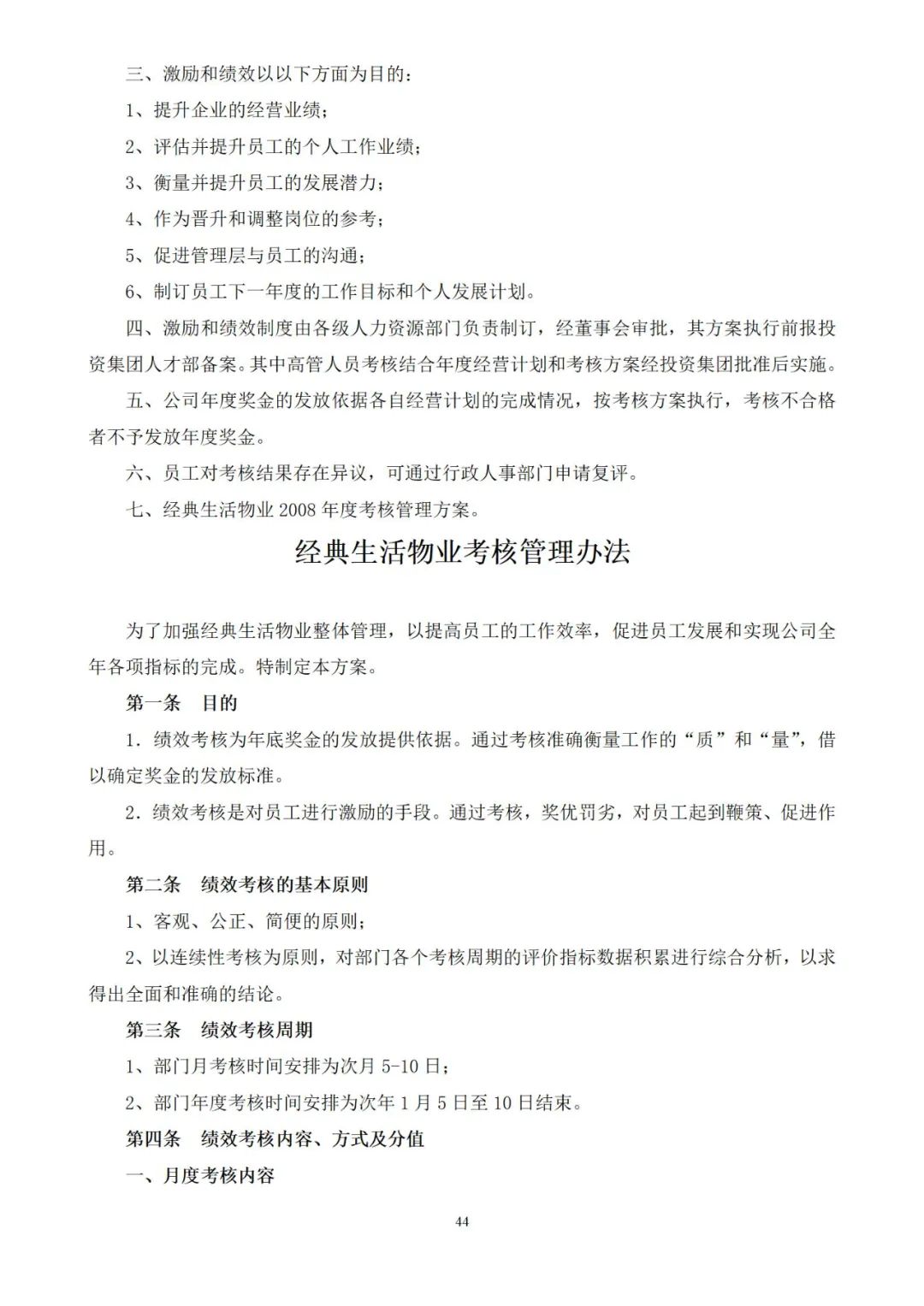
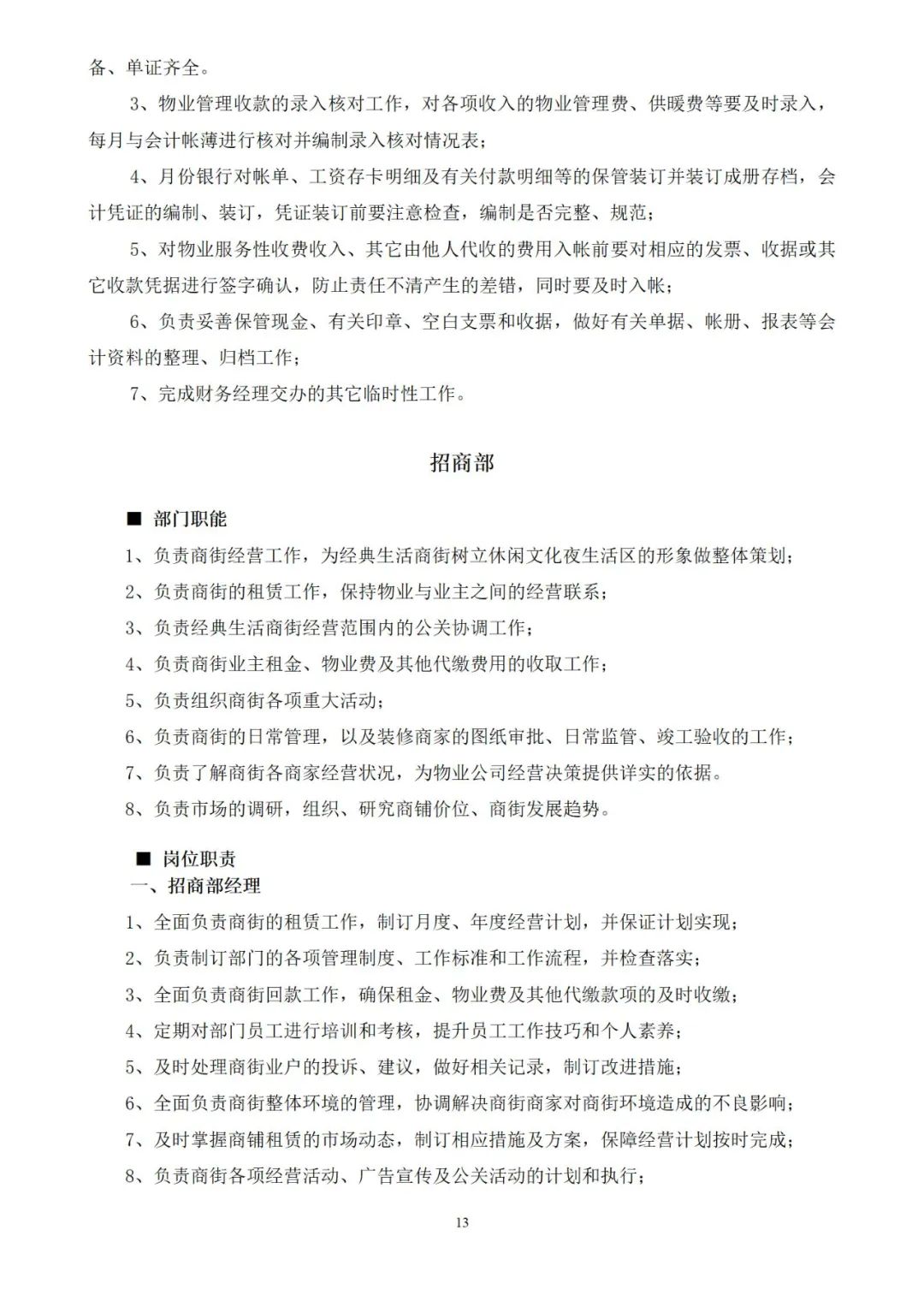
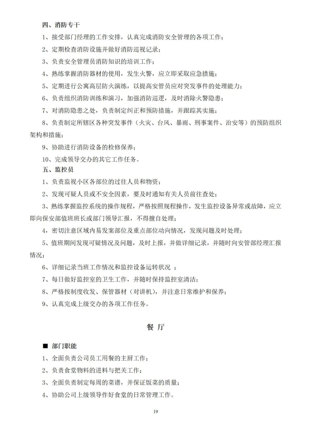
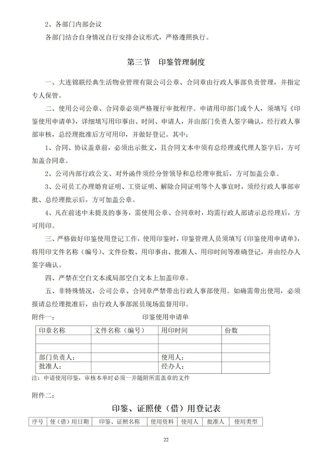
分享丨知名物业公司全套管理制度

更多优质物业资料、线上线下精训课、公开课、物业企业经理证、项目经理证、高级物业管理师、高级物业职业经理人证书办理,详询:冯老师 18192383822(同微信)

温馨提示:本文来源于网络,我们旨在分享,如有侵权,请联系我们妥善处理!

聚道在线会员旗舰版:开通后目前已上线四十余线上专栏课程及未来两年内即将上线的所有专栏课程均可不限次收看,图文发送电子版文件,详情咨询:18192383822 冯老师

往期精彩回顾

民法典之物业服务合同解读

收藏丨管理者的角色定位及认知PPT

物业上岗、升职加薪必备【证】在特惠

收藏丨物业管理标准作业规程(下)

物业处理小区常见矛盾操作指引

扫码免费用

源码支持二开

申请免费使用

在线咨询