兰州市发改委发布了 《兰州市物业服务收费管理实施办法》 自2023年12月1日起实施 对物业收费标准 等相关服务做出规定 阿白整理了最新内容 ↓↓↓ 为规范物业服务收费行为,维护业主、物业使用人和物业服务人合法权益,根据《中华人民共和国民法典》《中华人民共和国价格法》《兰州市物业管理条例》《甘肃省定价目录》及省发展改革委、住建厅、市场监管局《关于进一步加强物业服务收费管理有关工作的通知》(甘发改价格〔2023〕5号)等法律法规和有关文件精神,结合本市实际,制定本办法。 本办法自2023年12月1日起实施,有效期5年。凡本办法之前的有关规定与本办法不符的,按本办法执行。国家、省市另有政策规定的从其规定。 第五条 物业服务收费可以采取包干制或者酬金制等形式合同约定。 包干制是指由业主向物业服务人支付固定物业服务费,盈亏均由物业服务人享有或者承担的物业服务计费方式。 酬金制是指在预收的物业服务资金中按约定比例或者约定数额提取酬金支付给物业服务人,其余全部用于物业服务合同约定的支出,结余或者不足均由业主享有或者承担的物业服务计费方式。 第六条 物业服务收费以合理成本费用为基础,结合物业服务内容和服务标准确定。 实行物业服务费用包干制的,物业服务费的构成包括物业服务成本、法定税费和物业服务人的利润。 实行物业服务费用酬金制的,预收的物业服务资金包括物业服务支出和物业服务人的酬金。 第七条 物业服务成本或者物业服务支出构成,一般包括以下部分: (一)管理服务人员的工资、社会保险和按规定提取的福利费等; (二)物业共用部位、共用设施设备的日常运行、维护等费用; (三)物业服务区域清洁卫生费用(不含垃圾处理费); (四)物业服务区域绿化养护费用; (五)物业服务区域秩序维护费用; (六)办公费用; (七)物业服务企业固定资产折旧; (八)物业共用部位、共用设施设备以及公众责任保险费用; (九)物业服务合同约定的其它费用。 物业管理区域内照明、景观、消防、安防、电梯等归属业主共有公共配套设施设备(不含二次供水加压调蓄、中央空调、供暖加压换热等设施设备)的用水、用电、设施设备维护保养费用计入物业服务费成本,不得单独收取。 物业共用部位、共用设施设备的大修、中修和更新、改造费用,应当通过公共收益或专项维修资金予以列支,不得计入物业服务成本或者物业服务支出。 在国家规定的质量保修范围和保修期内的物业共用部位、共用设施设备维修和更换,应由开发建设单位负责,不得动用公共收益和专项维修资金或者由业主承担。 第十八条 物业服务费按月收取,经业主同意,可按季或半年进行预收,最长预收期限不得超过十二个月。 第十七条
业主或者物业使用人未入住或入住后不使用的房屋,业主或者物业使用人应提前书面提出申请,经物业服务人登记确认后,从第七个月开始,其物业服务费按收费标准的70%交纳。 第二十二条
实行物业小区出入证管理的,应当为业主免费配置不少于5张的出入证(含IC卡等)。 业主申请多配置或因遗失、损坏需要重新办证的,由物业服务人按制作成本收取工本费(卡证费)。更改业主信息(如业主变更)不得收费。 第三十二条
物业服务收费实行明码标价制度。物业服务人应当在物业服务区域内的显著位置公示企业名称、服务项目、服务标准、服务内容、服务等级、收费项目、计费方式与起始时间、收费标准与依据、举报投诉电话等,接受业主、物业使用人的监督。 物业服务人不得收取公示收费项目以外的费用。 第三十六条
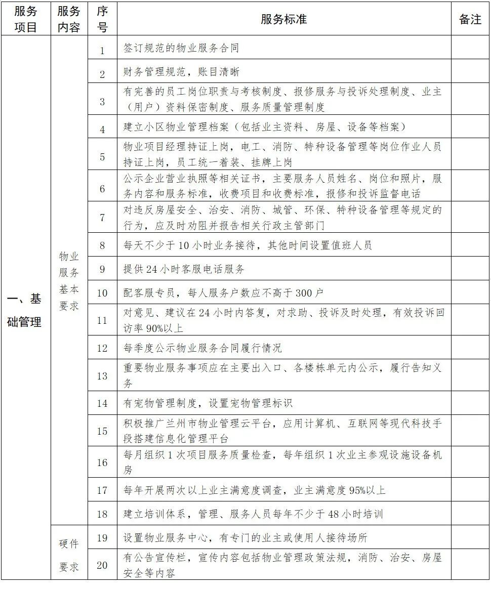
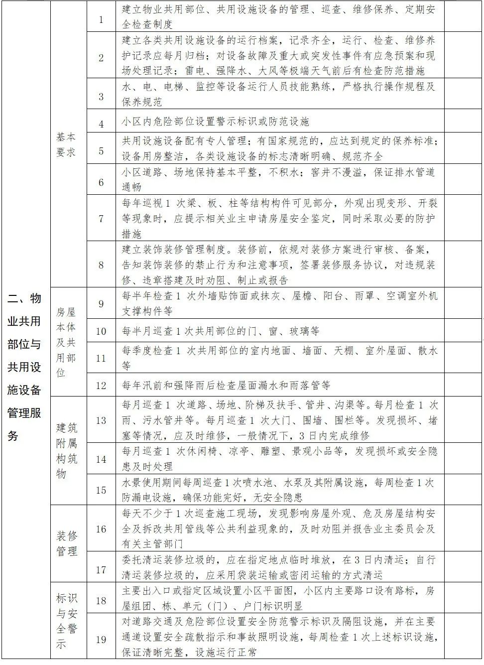
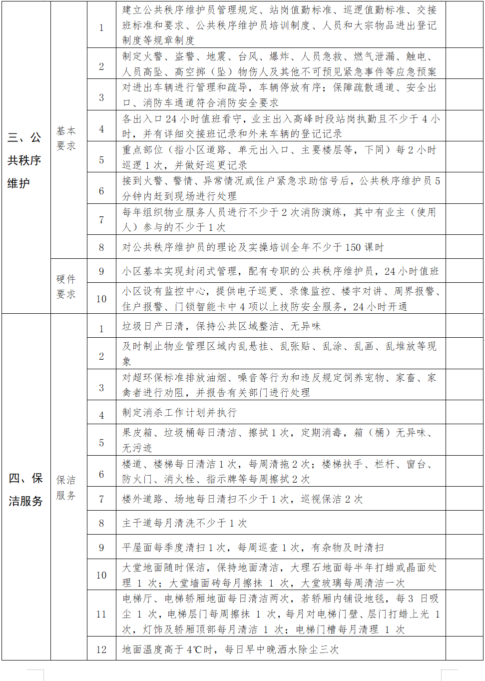
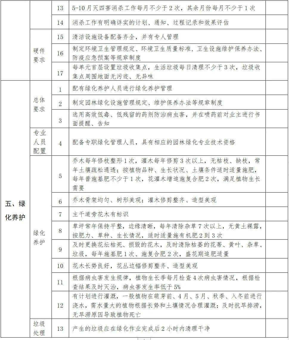
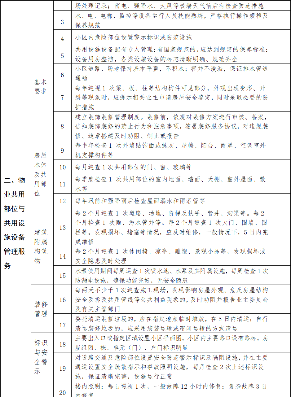
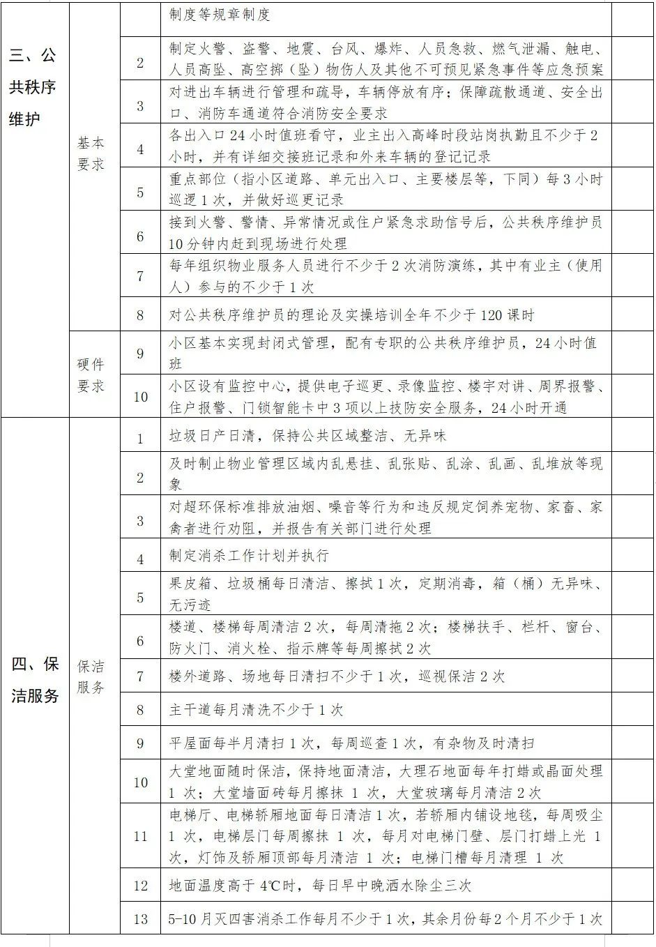
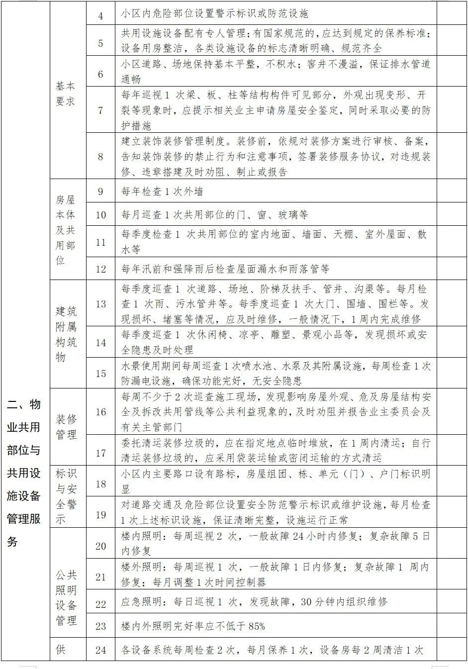
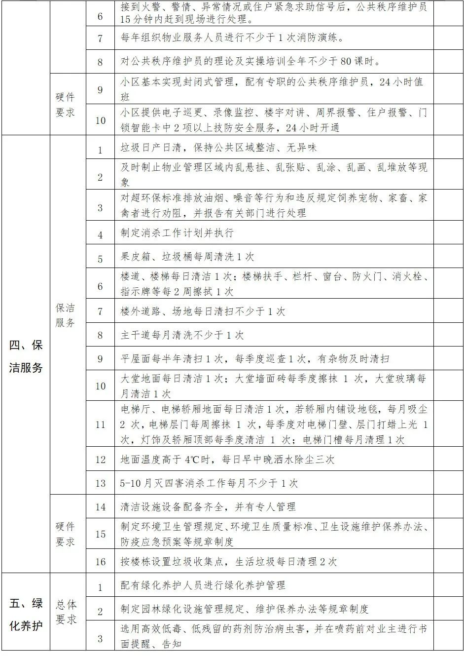
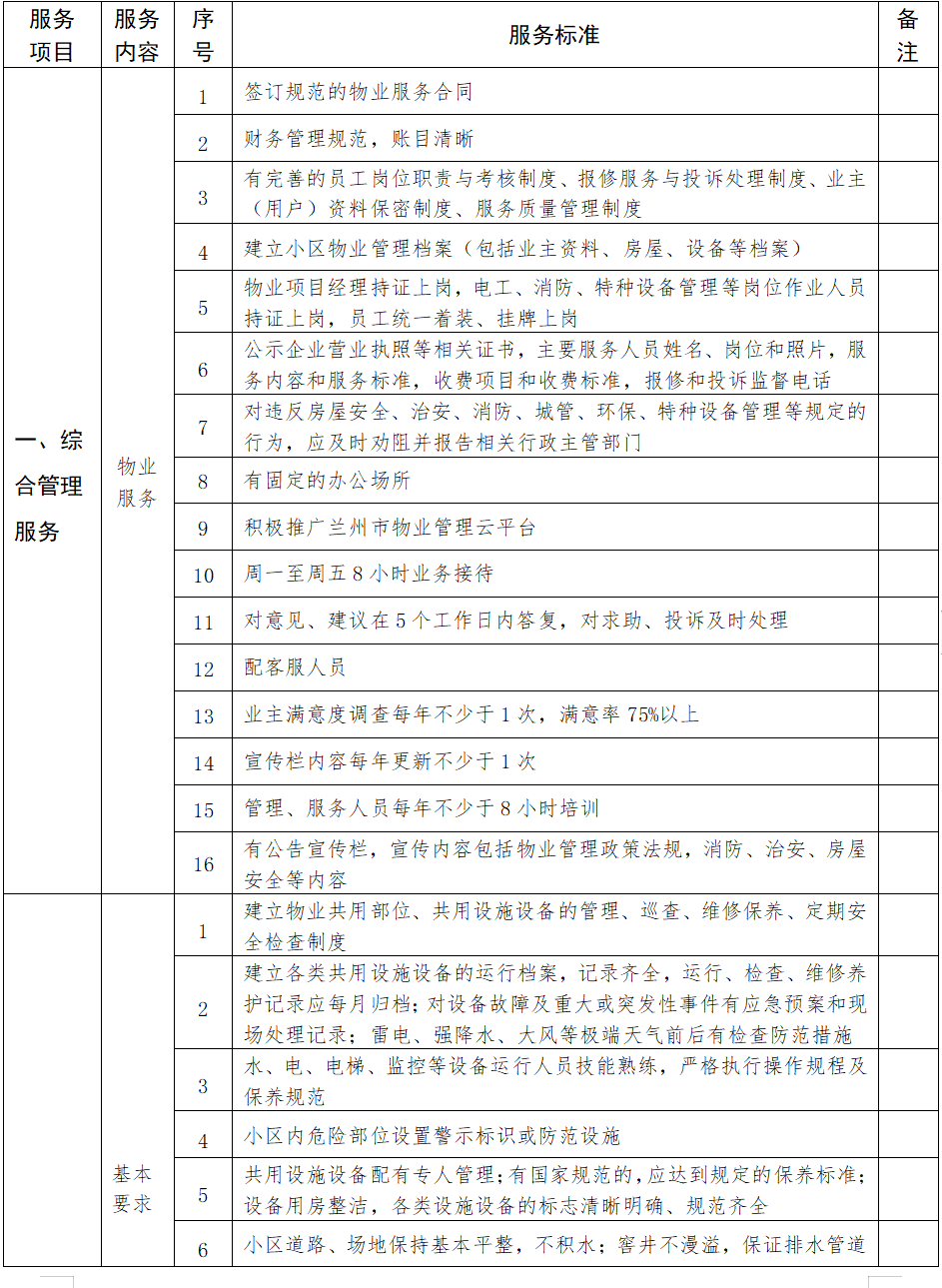
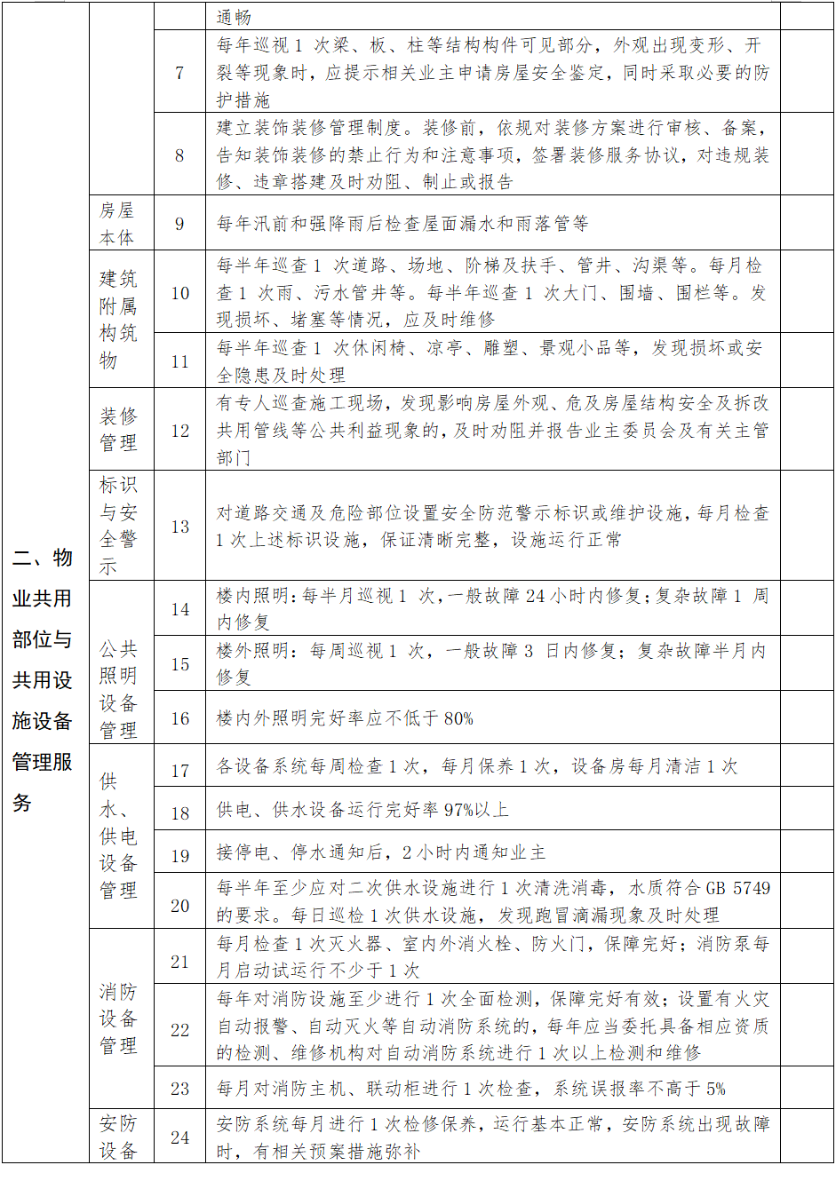
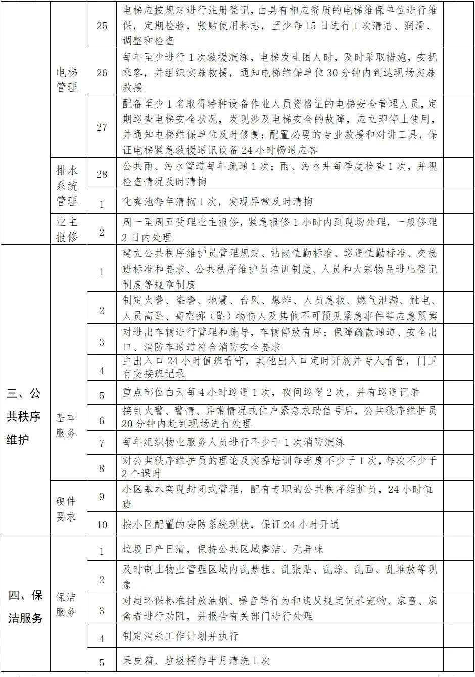
本办法适用于本市主城四区(城关区、七里河区、西固区、安宁区)行政区域内的物业服务收费行为及其监督管理。 红古区、皋兰县、永登县、榆中县可参照本办法执行,或者根据本区域实际制定具体实施办法。 上述收费标准中提到的 《兰州市普通住宅物业服务星级标准》 阿白也给大家整理好啦 ↓↓↓ ↓上下滑动屏幕查看↓ ↓上下滑动屏幕查看↓ ↓上下滑动屏幕查看↓ ↓上下滑动屏幕查看↓





























扫码咨询与免费使用
申请免费使用